为丰富校园文化生活,提升学生语言表达、逻辑思维、舞台表现等综合素质,展现新时代青年学子的青春风采,挖掘具有主持潜力的优秀人才,助力新时代青年成长成才,校团委决定举办玉溪师范学院“前进杯”校园主持人大赛,现将有关事项通知如下。
一、组织架构
主办单位:共青团玉溪师范学院委员会
承办单位:校学生会、广播部
二、比赛主题
青春执麦·声动玉师·语话未来
三、赛程安排
大赛分为报名海选、校极复赛、校级决赛三个阶段。
(一)报名海选
1.时间:4月26日-4月30日
2.报名方式:参赛选手通过扫描二维码加入“‘前进杯’校园主持人大赛选手预备群”,并填写报名信息,即为报名成功。

(二)校级复赛
1.时间:5月16日前
2.比赛形式:参赛选手通过报名、扫码入群以后,由校园主持人大赛工作组组织复赛。复赛的比赛形式贴合决赛比赛环节,包括但不限于自我介绍、自备稿件朗诵、指定稿件播读、即兴评述、模拟主持等。复赛中着重考察选手的主持基本功,包括:语言流畅度、发音准确性、肢体语言运用、表情管理等。特别鼓励各学院学生充分融入本专业特色,更好地体现专业人才培养成果。
(三)校级决赛
1.时间:5月30日前
2.比赛环节:分专业组与非专业组。
注:专业组与非专业组的界定由艺考方向区分。
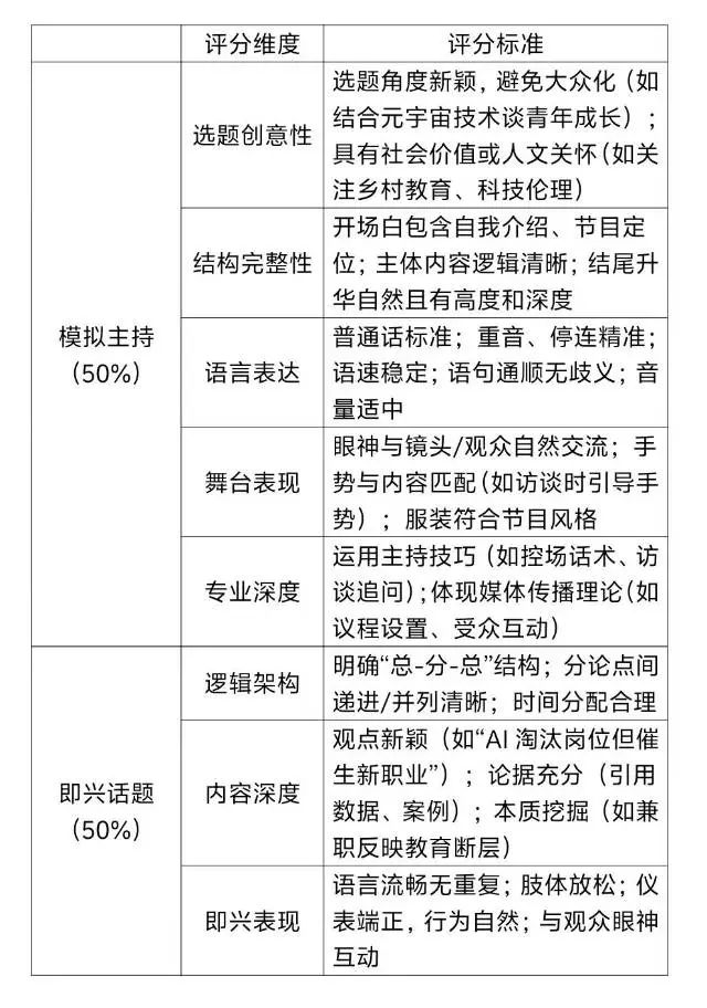
(1)模拟主持(占50%)
选手自行准备一篇三分钟的模拟栏目主持,包括但不限于①“青春对话”:以模拟访谈形式邀请“嘉宾”(可虚拟)围绕青春话题展开讨论,分享自己在大学校园中的成长经历、难忘的主持经历或与青春相关的故事,展现对大学生活的感悟和对主持的热爱。②“玉师青年说”: 选手可选择近期社会热点事件,发表自己的观点和看法,展现对社会问题的关注和独立思考能力。③“我是晚会主持人”: 选手可模拟主持一场校园晚会,进行开场白、节目串词、互动环节等,展现舞台表现力和控场能力。内容需包含自我介绍和主持功底展示。
(2)即兴话题(占50%)
①主题范围:话题涵盖校园生活、社会热点、文化艺术、科技创新、古诗美文的鉴赏和评论等领域,积极向上,符合社会主义核心价值观,题目可以图片、文字话题、文字词组、古诗词等形式展现。比如“大学生兼职的利弊”“人工智能对未来就业的影响”“(词组)柳树、红豆、月亮”“如对李白《侠客行》中‘事了拂衣去,深藏功与名’的即时评论和自己的见解看法”等。
②准备时间:选手在抽取题目后至上场前均属于准备时间,其间可打简单提纲,但不得查阅资料或借助电子设备,尽可能通过自己的文学内涵和素养进行主持比赛。
③表达时间:正式表达时间为3分钟脱稿主持,超时会按规则扣分,需合理把控内容篇幅和语速。
④逻辑思维:观点明确,开头提出核心观点,中间分点阐述理由,结尾总结升华。内容有条理,可运用连接词使过渡自然,如“首先、其次、最后”。
⑤内容质量:分析有深度,挖掘话题本质;论据充分,结合事例、数据增强说服力;有独特见解,避免人云亦云。
四、奖项设置
个人奖设金话筒奖2名、银话筒奖4名、铜话筒奖6名、优秀奖若干名(根据比赛情况实际调整获奖情况)。
五、评分细则
